
AiP54123 is a semiconductor integrated dedicated circuit for high-speed ground leakage circuit breakers.
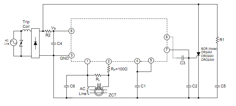
As the amplifying part of the leakage circuit breaker, AiP54123 consists of a differential amplifier, a latch circuit and a voltage regulator. During normal operation, connect AiP54123 to the secondary side of ZCT (zero current transformer). Here ZCT detects the leakage current of the two input terminals of different amplifiers. Then the amplified signal is connected to the input terminal of the latch circuit through an external capacitor, and its output is suitable for the characteristics of a high-speed leakage circuit breaker.
Mainly used in high-speed leakage protection system.

main feature

Has good leakage sensitivity temperature characteristics
High input sensitivity: VT=6.1mV (typical)
Only requires fewer external components
High anti-interference and anti-surge
Low power consumption: PD=5mW (typical)
Can be used as 100V and 200V at the same time
Wide temperature range: from -40°C to +85°C
Package form: DIP8/SIP8/SOP8
Typical application diagram
